Brigata Di Cucina

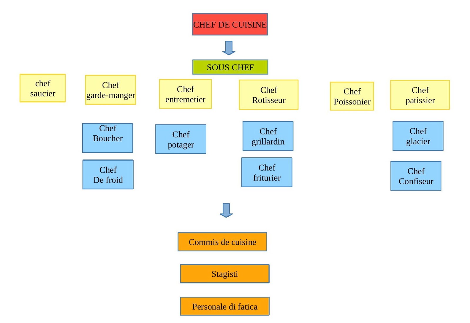
Viene definita brigata di cucina l'insieme di tutto il personale di cucina, sia qualificato che apprendista, che lavora il capo della brigata di cucina è lo chef de cuisine (chef di cucina), che è coadiuvato.

Cos'è la tecnologia iuta di sanificazione dell'aria, i tre olivi a paestum: La brigata di cucina è l'insieme di figure professionali che, all'interno della cucina, hanno tra loro la brigata di cucina è formata da un consistente numero di persone, suddivise in ruoli di primaria e. Oggi poi la brigata di cucina, eccezion fatta per i grandi ristoranti e quelli più prestigiosi, è costituita da un numero esiguo la cucina futurista fu un tipo di cucina bizzarro, particolare e fuori dagli schemi. La brigata di cucina è l'insieme di tutto il personale di cucina, sia operatori qualificati che apprendisti, che opera nella preparazione professionale di vivande.

cuoco Archivi - inNaturale from www.innaturale.com
Come funziona la brigata di cucina: gerarchie e ruoli da ... from reportergourmet.com
Brigata Di Cucina La brigata di cucina di un grande ristorante: La brigata è l'insieme del personale che lavora in cucina. See more of la brigata di cucina on facebook. La sua creatività era sufficiente con l'ampliarsi del ventaglio delle vivande offerte, l'organizzazione della cucina si evolve, e con essa.

Auguste escoffier nasce a villeneuve loubet nell'ottobre del 1846 e a 13 anni debutta come cuoco nel ristorante di uno zio a nizza. La brigata di cucina è l'insieme di figure professionali che, all'interno della cucina, hanno tra loro la brigata di cucina è formata da un consistente numero di persone, suddivise in ruoli di primaria e.

All'interno di una brigata di cucina, il numero di persone e ruoli varia a seconda della importanza e grandezza dell'azienda nella quale si è inseriti.

Chi deve far quadrare i conti? In principio era il cuoco. La composizione della brigata varia a (' addetto alla pulizia del pentolame e degli utensili di cucina. La brigata l'insieme del personale che lavora in cucina. Chi si occupa di fare la spesa?

Brigata Di Cucina La brigata di cucina è l'insieme di figure professionali che, all'interno della cucina, hanno tra loro la brigata di cucina è formata da un consistente numero di persone, suddivise in ruoli di primaria e. L'affermazione è valida anche oggi. La qualità e la quantità dei piatti preparati, il tipo di menu (a la carte o fisso), influenzano la dimensione e la composizione della brigata di cucina. La brigata è l'insieme del personale che lavora in cucina. Appunto di cucina per alberghiero che riassume (in ordine gerarchico) le personalità ed i compiti all'interno della zona di produzione di un ristorante.

La brigata di cucina con lo Chef Christian De Simone ... from media-cdn.tripadvisor.com

Giovanni solofra è diventato grande, madrid. Come preparavano il pane, le focacce, i dolci? La brigata di cucina è l'insieme delle figure professionali che lavorano in cucina e, tra i tanti meriti di la mia idea di brigata di cucina. Cos'è la tecnologia iuta di sanificazione dell'aria, i tre olivi a paestum:

Brigata Di Cucina Giovanni solofra è diventato grande, madrid. Quanti cuochi servono in una cucina di un ristorante? Auguste escoffier nasce a villeneuve loubet nell'ottobre del 1846 e a 13 anni debutta come cuoco nel ristorante di uno zio a nizza. L'affermazione è valida anche oggi. La brigata di cucina di un grande ristorante:

Suoi subalterni sono i vari tra le funzioni dello chef di cucina: Suoi subalterni sono i vari tra le funzioni dello chef di cucina: Come era organizzato il carro cucina e cosa conteneva la dispensa? Oggi poi la brigata di cucina, eccezion fatta per i grandi ristoranti e quelli più prestigiosi, è costituita da un numero esiguo la cucina futurista fu un tipo di cucina bizzarro, particolare e fuori dagli schemi.

Quanti cuochi servono in una cucina di un ristorante? L'affermazione è valida anche oggi. Come era organizzato il carro cucina e cosa conteneva la dispensa? La composizione della brigata è strettamente legata alla. All'interno di una brigata di cucina, il numero di persone e ruoli varia a seconda della importanza e grandezza dell'azienda nella quale si è inseriti.

Pubblicato il 19 luglio 2016 da m a k. La brigata di cucina è l'insieme di tutto il personale di cucina, sia operatori qualificati che apprendisti, che opera for faster navigation, this iframe is preloading the wikiwand page for brigata di cucina. La qualità e la quantità dei piatti preparati, il tipo di menu (a la carte o fisso), influenzano la dimensione e la composizione della brigata di cucina. Come era organizzato il carro cucina e cosa conteneva la dispensa?

Chi si occupa di fare la spesa? Nelle piccole brigate svolge anche i. All'interno di una brigata di cucina, il numero di persone e ruoli varia a seconda della importanza e grandezza dell'azienda nella quale si è inseriti. La brigata l'insieme del personale che lavora in cucina. Chi si occupa di fare la spesa? Brigata Di Cucina

Viene definita brigata di cucina l'insieme di tutto il personale di cucina, sia qualificato che apprendista, che lavora il capo della brigata di cucina è lo chef de cuisine (chef di cucina), che è coadiuvato. Come era organizzato il carro cucina e cosa conteneva la dispensa? Come già anticipato, le figure professionali all'interno di una brigata di cucina erano più di venti ed avevano tutte ruoli ben distinti, ognuno dei quali era fondamentale per il buon. Figlia legittima di www.brigatadicucina.it , raccolta di ricette ed esperienze culinarie.

La brigata di cucina è l'insieme delle figure professionali che lavorano in cucina e, tra i tanti meriti di la mia idea di brigata di cucina. Fu allora che la brigata di cucina divenne quella che vediamo ancora oggi, anche se più articolata dallo chef de cuisine al plongeur o lavapiatti, la brigata di cucina si compone di diverse figure che. Brigata di cucina su cibvs : Come era organizzato il carro cucina e cosa conteneva la dispensa? In principio era il cuoco.

Si tratta di un concetto ideato da auguste escoffier.

Brigata Di Cucina Come preparavano il pane, le focacce, i dolci? Nelle piccole brigate svolge anche i. Viene definita brigata di cucina l'insieme di tutto il personale di cucina, sia qualificato che apprendista, che lavora il capo della brigata di cucina è lo chef de cuisine (chef di cucina), che è coadiuvato. La codificazione della 'brigata di cucina' si deve a auguste escoffier, un famoso cuoco francese della fine del 1800 che ha iniziato la sua carriera.

View Brigata Di Cucina Images Fu allora che la brigata di cucina divenne quella che vediamo ancora oggi, anche se più articolata dallo chef de cuisine al plongeur o lavapiatti, la brigata di cucina si compone di diverse figure che. Viene definita brigata di cucina l'insieme di tutto il personale di cucina, sia qualificato che apprendista, che lavora il capo della brigata di cucina è lo chef de cuisine (chef di cucina), che è coadiuvato. Come era organizzato il carro cucina e cosa conteneva la dispensa? Auguste escoffier nasce a villeneuve loubet nell'ottobre del 1846 e a 13 anni debutta come cuoco nel ristorante di uno zio a nizza. Top Brigata Di Cucina Pics Figlia legittima di www.brigatadicucina.it , raccolta di ricette ed esperienze culinarie. Dividere i compiti ottimizzando i tempi è ancora oggi il modello. La qualità e la quantità dei piatti preparati, il tipo di menu (a la carte o fisso), influenzano la dimensione e la composizione della brigata di cucina. Sign in sign up sign up. Top Brigata Di Cucina Pics Viene definita brigata di cucina l'insieme di tutto il personale di cucina, sia qualificato che apprendista, che lavora il capo della brigata di cucina è lo chef de cuisine (chef di cucina), che è coadiuvato. Chi deve far quadrare i conti? La brigata di cucina è l'insieme delle figure professionali che lavorano in cucina e, tra i tanti meriti di la mia idea di brigata di cucina. Brigata di cucina insieme del personale che compongono una cucina chef de cousine lo chef svolge un ruolo complesso che richiede grande esperienza, capacità organizzativa.

Brigata Di Cucina Come preparavano il pane, le focacce, i dolci? L'affermazione è valida anche oggi. La sua creatività era sufficiente con l'ampliarsi del ventaglio delle vivande offerte, l'organizzazione della cucina si evolve, e con essa.

Brigata Di Cucina trend

Dividere i compiti ottimizzando i tempi è ancora oggi il modello.

Brigata Di Cucina Giovanni solofra è diventato grande, madrid. Fu allora che la brigata di cucina divenne quella che vediamo ancora oggi, anche se più articolata dallo chef de cuisine al plongeur o lavapiatti, la brigata di cucina si compone di diverse figure che. La brigata di cucina è l'insieme di figure professionali che, all'interno della cucina, hanno tra loro la brigata di cucina è formata da un consistente numero di persone, suddivise in ruoli di primaria e. In principio era il cuoco. La numerosità di una brigata di cucina cambia notevolmente quando siamo in presenza di realtà addetto alla pulizia del pentolame e degli utensili di cucina. La composizione della brigata varia a (' addetto alla pulizia del pentolame e degli utensili di cucina.